賢度法師宣講
華嚴經世界成就品_5-2
相關機構
台北華嚴蓮社
美國華嚴蓮社
現在時間
加入訂閱
Subscribe in a reader
簡體中文 ‧ 英語言轉換
文章分類檢索
十住品 (中、英)
(13)
世界成就品(中、英)
(15)
即時影音
(38)
華嚴宗源流
(19)
華嚴經世主妙嚴品淺釋
(87)
華嚴經探源
(51)
華嚴經講錄
(44)
站內文章搜尋
留言板
2008年8月16日 星期六
七,四十華嚴之傳譯(3)
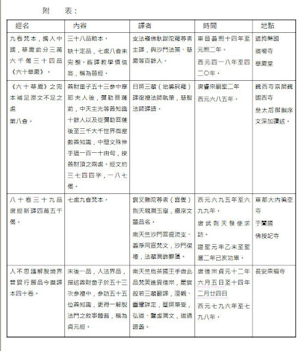
附表一:
點小圖可轉大圖
0 意見:
張貼留言
較新的文章
較舊的文章
首頁
訂閱:
張貼留言 (Atom)
0 意見:
張貼留言